- Article
- Related
Este blog tem como objetivo ilustrar os diferentes desafios de fabricação que levam a defeitos de produtos e destacar como a tecnologia de digitalização 3D permite que mais recursos e peças sejam inspecionados. O blog também descreve como gerentes de QC podem encurtar o tempo de inspeção e reduzir os custos de produção associados aos refugos. O objetivo é, claro, melhorar a detecção de defeitos de fabricação e produzir peças de melhor qualidade, de acordo com as especificações e dentro das tolerâncias.
As causas mais comuns de defeitos em produto
A realidade de um ambiente industrial se difere da teoria ilustrada em modelos CAD. Diversos fenômenos imprevisíveis entram em jogo ao produzir peças. Como a fusão de metal é um fenômeno complexo, o processo de fabricação não segue um caminho linear e reproduzível desde o molde até a peça final. Recuos durante estampagem, encolhimento ao construir um molde feito de material composto ou forças térmicas ao soldar dois elementos juntos são outros bons exemplos de fenômenos imprevisíveis que podem afetar a precisão do ferramental. Difíceis de controlar, esses fenômenos tornam impossível prever o resultado final antes de colocar as peças em mãos.
Em princípio, o ferramental é construído de acordo com o modelo teórico, que é desenvolvido para criar peças fabricadas que atendam aos requisitos técnicos. Mas, na realidade da indústria, os fenômenos acima interferem nas peças moldadas ou estampadas. Como resultado, as peças não atendem aos requisitos técnicos e devem ser ajustadas, corrigidas e alteradas para passar nos controles de qualidade.
Classificação de defeitos
Podemos classificar os defeitos em quatro categorias principais:
- Defeitos de fabricação (peça não conforme com os requisitos)
- Defeitos de montagem (peça mal montada)
- Defeitos relacionados com a matéria-prima (por exemplo, tipo errado de aço que causa mais ou menos elasticidade, acabamento superficial ruim, etc.)
- Defeitos relacionados com o desgaste geral de peças ou componentes (por exemplo, molde que se esfarela)
Várias causas são possíveis em cada uma dessas categorias. O erro humano é, sem dúvida, o mais predominante.
O melhor método para detectar defeitos de produto
Concluída esta operação, reiniciamos o processo de fabricação para produzir uma nova peça que será novamente medida para verificar eventuais desvios remanescentes. Esse processo iterativo continuará repetidamente até obtermos a peça desejada (ou seja, quando a peça fabricada corresponder ao seu modelo CAD).
A melhor solução para construir peças com menos defeitos
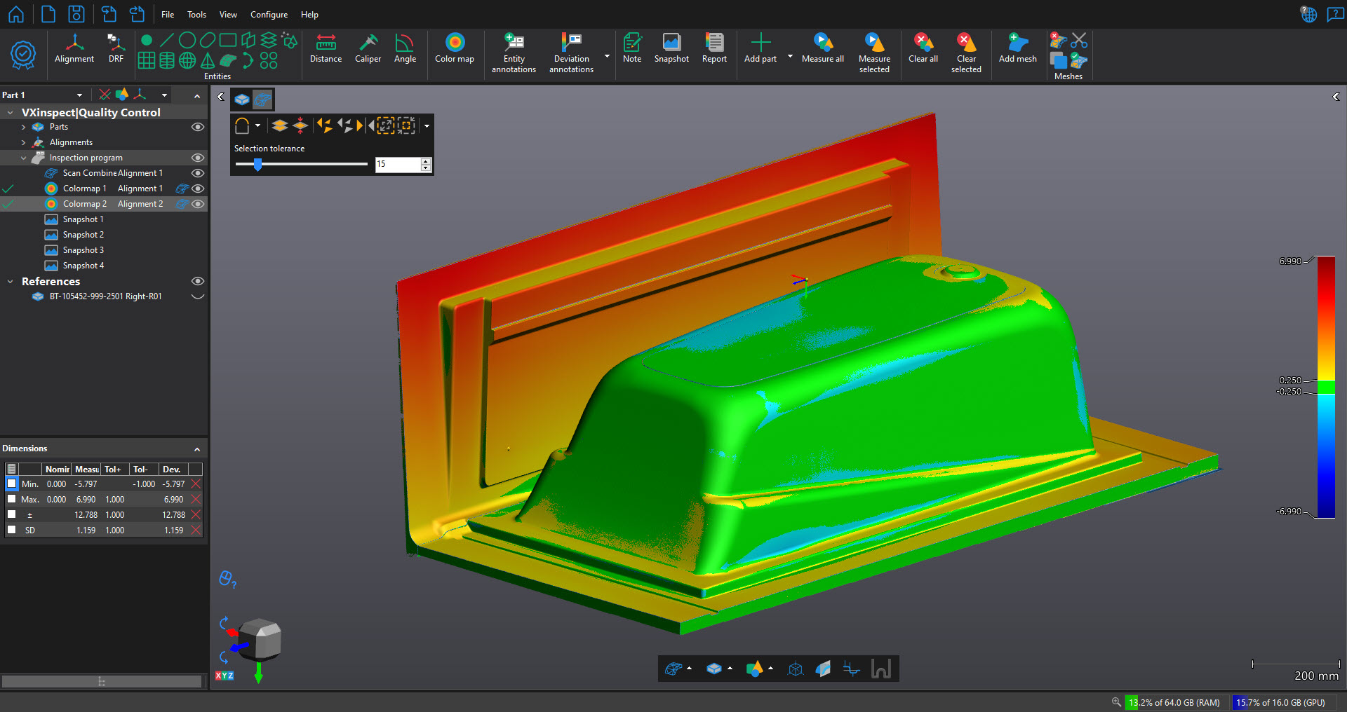
A tecnologia de digitalização 3D, com sua rapidez, portabilidade e versatilidade, atende a esses requisitos, permitindo que as equipes de produção e qualidade inspecionem peças e detectem defeitos, especialmente os da primeira e segunda categorias. Na verdade, os escâneres 3D ajudam a reduzir o impacto humano nos processos de fabricação, reduzindo as inspeções visuais ou o uso de ferramentas manuais. Eles também são úteis para medir o desgaste das peças, ou seja, saber quando é o momento certo para substituir uma ferramenta ou um molde.
Os benefícios da digitalização 3D: Melhor qualidade da peça com tempo de inspeção otimizado
Inspeção mais eficaz
Quando o controle de qualidade detecta defeitos de fabricação (ou seja, quando as peças fabricadas não atendem aos requisitos técnicos), a empresa entra em modo de investigação, o que pode causar estresse e incerteza. Mas com a digitalização 3D, a equipe de qualidade agora pode intervir sem mais demoras e encontrar a causa raiz, adquirindo rapidamente muitos dados e investigando diretamente no chão de fábrica.Mais peças e elementos inspecionados
Por ser mais rápida e adquirir mais dados do que a CMM, a tecnologia de digitalização 3D pode medir mais peças ou inspecionar mais recursos com informações mais detalhadas. Dessa forma, gerentes podem tomar melhores decisões para otimizar os processos de fabricação. Além disso, ao medir as peças diretamente no chão de fábrica sem levá-las ao laboratório de metrologia, a equipe de qualidade economiza tempo que pode ser recuperado para inspecionar ainda mais peças.Processo de iteração otimizado com engenharia reversa
Depois que o ferramental certificado produz peças fabricadas de acordo com os requisitos técnicos, o molde, a tintura ou o gabarito podem ser digitalizados para engenharia reversa. Assim, caso o ferramental se desgaste e seja necessário um novo, não utilizaremos o modelo nominal para o próximo processo de fabricação. Em vez disso, podemos trabalhar
Defeitos de produto são inevitáveis, mesmo para os melhores fabricantes
Fenômenos imprevisíveis podem ocorrer a qualquer momento durante a fabricação. Como esses fenômenos podem causar recuos ou encolhimentos inesperados, ajustes são necessários para garantir que o ferramental, mesmo que corresponda ao seu modelo nominal, produza boas peças que atendam às demandas do cliente. Consequentemente, equipes de qualidade devem ter o equipamento de medição certo para detectar e corrigir defeitos rapidamente.
A digitalização 3D facilita essas iterações necessárias. Devido à sua rapidez, portabilidade e versatilidade, é uma alternativa eficaz à CMM, que pode permanecer livre para inspeções críticas e finais. Além disso, a digitalização 3D oferece a possibilidade de fazer engenharia reversa do ferramental que produz boas peças, permitindo a realização de mais controles de qualidade e corrigindo rapidamente problemas inesperados que podem ocorrer a qualquer momento.
Em resumo, o equipamento de digitalização 3D fornece à indústria de transformação mais informações e permite que inspetores de qualidade meçam mais peças e elementos com mais rapidez. Os escâneres 3D não apenas ajudam a liberar o tempo da CMM como também garantem tempos de inspeção e custos de produção menores, resultando em peças de melhor qualidade.
Published 08/17/2023




