- Article
- Related
Copyright: Voith Group
Per più di 140 anni, gli stabilimenti idroelettrici in tutto il mondo sono stati costruiti con componenti Voith Hydro. Nel campo della fornitura di servizi completi per centrali idroelettriche, Voith è uno dei leader mondiali.
La Voith Hydro GmbH & Co. KG, con sede a Heidenheim, è uno dei maggiori fornitori di servizi completi e strumenti tecnologici per i macchinari delle centrali idroelettriche.
Per poter digitalizzare i componenti per cui non sono disponibili dati CAD, l’azienda ha adottato lo scanner HandySCAN 3D e il
Il progetto di reverse engineering
L’obiettivo era ricostruire un pezzo mancante di un’aletta direttrice e assegnare un pezzo smontato all’aletta direttrice corretta. Le alette direttrici sono componenti del distributore che regola la quantità d’acqua e dirige il flusso verso la girante della turbina nella direzione desiderata.
Immagine della fotogrammetria di un’aletta direttrice con MaxSHOT 3D, copyright: Voith Group
La fase iniziale (misurazione con fotogrammetria) è stata eseguita sulle due alette direttrici usando il sistema di misurazione ottica a coordinate MaxSHOT 3D per migliorare l’accuratezza della scansione e per poter eseguire il processo di scansione con flessibilità. Il MaxSHOT 3D offe un’accuratezza di misurazione superiore a 0,015 mm/m ed è l’ideale per progetti di grandi dimensioni con parti di lunghezze tra 2 e 10 m.
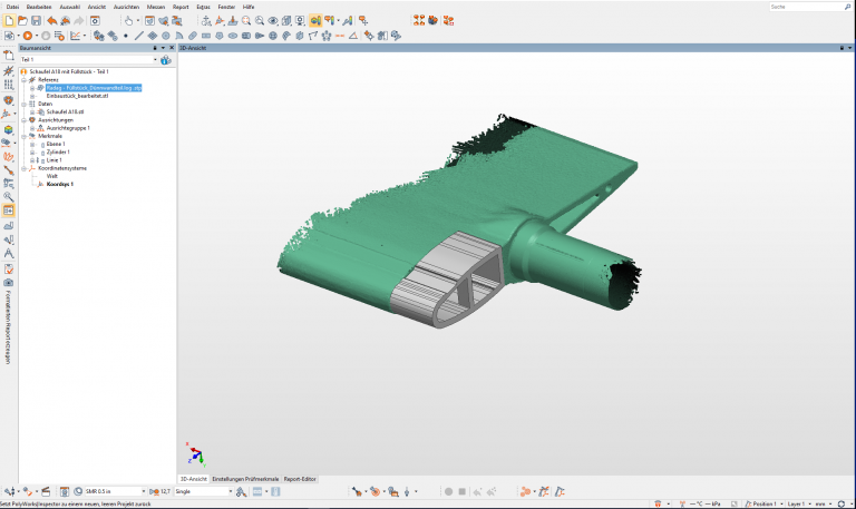
È stata poi eseguita una scansione con cui si è digitalizzato il pezzo smontato. Il file di scansione deve ricreare un’immagine più accurata possibile (entro un margine di 0,1 mm) del profilo dell’ala, in modo da consentire la ricostruzione e assegnazione esatta dei pezzi di riempimento. La scansione e l’elaborazione dei file acquisiti si eseguono con VXscan. Rimuovendo le aree superflue o acquisite accidentalmente, e salvandole in formato .stl, il software ha provveduto anche a ripulire il modello.
Per poter ottenere un modello CAD completo, è necessario eseguire la ricostruzione della superficie, che viene eseguita in Polyworks Modeler. I modelli poligonali generati dai file di scansione in questo caso servono come base di partenza. Durante l’elaborazione, sull’aletta direttrice vengono generate le immagini CAD del pezzo smontato e della sua controparte.
I file di scansione delle alette direttrici e del pezzo sono stati usati anche per il “montaggio di prova digitale”. Qui, i file di scansione sono stati uniti in Polyworks Inspector per capire a che aletta corrisponde il pezzo esistente. La stessa cosa è stata fatta con il nuovo pezzo, per verificare che combaci con l’aletta direttrice.


Aletta direttrice con pezzo smontato in VXelements e in formato CAD in Polyworks, copyright: Voith Group
Scansione del pezzo smontato in VXelements e confronto cromatico in Polyworks, copyright: Voith Group


Vantaggi degli strumenti di misurazione portatili
“Nel settore idroelettrico, sono presenti una grande varietà di superfici con forme libere che sono difficili da misurare con strumenti di misurazione convenzionali. Per essere più veloci, più efficienti e più flessibili, e anche per sfruttare i vantaggi del reverse engineering, abbiamo deciso di usare la tecnologia di scansione di Creaform,” spiega Daniel Roessler, Tecnico controllo qualità presso il Voith Hydro Group.
In passato, l’azienda ha usato vari strumenti di misurazione manuali, oltre ai bracci di misurazione 3D. Creaform HandySCAN 3D è molto più versatile e non vincolato da bracci di misurazione.L’arco dimensionale dei componenti nel settore idroelettrico va da 500 mm a 7000 mm. È essenziale usare un sistema portatile in grado di acquisire le aree desiderate senza dover essere continuamente riposizionato. Inoltre, il sistema precedente poteva acquisire solo aree limitate. A confronto, il sistema Creaform è più rapido ed efficiente, e consente quindi l’acquisizione di grandi aree.
Il sig. Roessler prosegue: “Nel nostro campo, richiediamo strumenti portatili dall’uso flessibile e pronti all’uso senza troppi preparativi. Con HandySCAN 3D abbinato a MaxSHOT 3D, disponiamo di due prodotti che ci consentono di reagire rapidamente e con flessibilità sul posto, nella centrale elettrica del cliente, dai fornitori, e anche nelle officine.”
Ritorno sugli investimenti
Sarebbe sicuramente stato possibile eseguire alcune delle misurazioni usando strumenti di misura manuali: con queste, avremmo potuto associare il pezzo smontato e ne avremmo potuto costruirne uno nuovo. Tuttavia, è molto probabile che il pezzo riempitivo appena costruito avrebbe in seguito richiesto delle modifiche manuali, poiché non è possibile acquisire le forme libere del profilo con metodi convenzionali. Ciò avrebbe comportato che i componenti venissero trasportati dalla centrale elettrica allo stabilimento Voith, aumentando i costi e complicando le logistiche. Grazie alla scansione, è stata sufficiente una sola persona per eseguire la scansione sul posto, nella centrale elettrica. Usando le immagini digitali dei componenti, è stato possibile eseguire le operazioni rimanenti digitalmente su un PC.
Sulla carta, rispetto ai metodi tradizionali, il reverse engineering di componenti con un livello di dettaglio medio consente un risparmio potenziale di tempo e denaro tra il 40 e il 50%.
Copyright: Voith Group
Il vantaggio in questo caso è che dopo la scansione, tutti i profili e i dati acquisiti sono raccolti in un file, e non si richiedono più lunghe serie di controlli sul componente. In più, il rischio potenziale di misurazioni manuali errate e cattive interpretazioni viene ridotto quasi a zero. La posizione del componente non è importante quando si usa la scansione laser. Grazie agli strumenti portatili Creaform, Voith Hydro è in grado di acquisire i dettagli ovunque e praticamente in qualsiasi posizione.
Un risultato positivo sotto tutti gli aspetti
“Le pratiche e i processi sono migliorati, in particolare a livello di ciò che è possibile. Usando HandySCAN 3D e MaxSHOT 3D, Voith Hydro è in grado di reagire con flessibilità e rapidità a progetti e problemi. I componenti si possono digitalizzare ed esaminare o ricostruire su PC in tempi brevi. Il dinamismo è un elemento importante che viene valorizzato dai sistemi Creaform. In produzione, nell’ambito di servizi, o nei cantieri di costruzione, spesso sorgono situazioni in cui si richiedono risposte immediate, visto che tempi di attesa lunghi spesso si traducono in costi maggiori. Con i nostri sistemi Creaform, siamo in grado di offrire al cliente soluzioni e analisi immediate,” conclude il sig. Roessler.
“Creaform offre sistemi sofisticati per la digitalizzazione dei componenti. Grazie ai suoi prodotti, siamo in grado di misurare accuratamente i componenti dei clienti e digitalizzarli per uso futuro in modo rapido ed economico, in particolare quelli prodotti molti anni prima, quando la digitalizzazione non era ancora disponibile. In aggiunta, possiamo produrre i componenti individualmente in base alle esigenze.”
Riguardo a Voith
Voith è un gruppo tecnologico attivo a livello globale. Con il suo ampio catalogo di dispositivi, prodotti, servizi e applicazioni digitali, Voith è leader nei settori di generazione elettrica, estrazione petrolio e gas, carta, materie prime, trasporti e automobilistico. Fondata nel 1867, Voith oggi è una delle principali aziende europee a conduzione familiare, con più di 19.000 dipendenti, un giro d’affari di 4,3 miliardi di Euro, e stabilimenti in più di 60 paesi in tutto il mondo.
La Divisione Voith Hydro basata a Heidenheim, in Germania, fornisce una gamma completa di componenti per centrali idroelettriche, sviluppa soluzioni e servizi individuali a lungo termine in tutto il mondo, ed è un partner di fiducia. Con il suo catalogo di prodotti e servizi, l’azienda copre l’intero arco vitale e tutti i componenti delle centrali idroelettriche sia grandi che piccole: da generatori, turbine, pompe e sistemi di automazione a servizi ricambi, manutenzione, corsi di formazione, e soluzioni digitali per l’idroelettrica intelligente.
Published 11/25/2025