- Article
- Related
众所周知,传统汽车生产制造工艺繁冗复杂,包括冲压、焊装、涂装和总装四大工艺,而随着汽车产业的升级迭代,各大主机厂商对模具验收的研合率和精度要求也相应地日趋严格起来。整体行业标准的提高也从另一方面敦促着各大模具生产厂商大力发展在产能和工艺升级上的投入。而缩短模具的研合工时,减少模具的制造成本也逐渐成为模具企业脱颖而出的关键。
汉唐公司是一家集新能源汽车及配件正向研发、制造、销售、服务于一体的新能源汽车专业制造商,在找到 CREAFORM 形创之前,有一个问题反复困扰着他们,即在其装配白车身的过程中,经常遇到质量不过关的情况;经过反复检测并分析验证,发现其根本原因发生在生产阶段,钣金件或为钣金整形的冲压模具存在很大可能的质量问题。
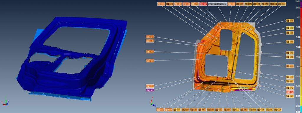
业内人士都知道,在模具验证过程中,合模间隙是检测模具的一个重要指标。但合模间隙是在上下模合模时才形成,通常无法通过传统的测量设备直接进行测量。因为传统的检测手段是在板料上涂色,在冲压过后检查板料上的颜色变化,这种方法只能检测出趋势,也就是只能定性而不能定量。另一种方法,是通过三坐标打点采集数据,再与数模比对来获取这些点的偏差值,以此判断其研合率和精度。但这种操作除了费时费力之外,由于三坐标打点范围有限,且完全依赖操作人员的经验和水平,无法在车间现场快速获取完整的数据。因此,我们向客户推荐了 CREAFORM 形创专为汽车行业客户设计的便携式三维扫描计量解决方案。
便携式三维扫描计量解决方案
CREAFORM 形创的便携式三维扫描仪 HandySCAN 3D 可以通过快速获取整套模具的三维数据解决合模间隙的测量问题。依靠其特有的自定位技术,可在合模状态下通过光学反射靶建立一个坐标系框架,然后对上下模分别进行扫描,因为此前已经建好了坐标系,所以上下模的扫描数据是在同一个定位坐标系下生成的。然后将扫描数据导入分析软件中,通过将上模和下模进行比对分析,就可以得到间隙面各个位置的偏差色谱图,从色谱图上就可以直观的看出其偏差情况。
客户在使用 CREAFORM 形创的便携式三维扫描仪之后赞叹不已:“HandySCAN 3D 这个便携性的特点真是太好了,这样一来我们就可以随身携带至各种检测现场,无需将工件搬运至指定位置,大幅节省了来回往复的人力和物力,我们的操作人员的工作效率也因此得以有效提升。另外,它的扫描速度也非常快速,实时网格显示的功能帮助操作人员在采集数据的同时查看扫描过程,及时弥补了过往数据采集不充分的问题。从我们使用的角度来说,非常推荐使用 HandySCAN 3D 三维扫描仪!”
Published 06/07/2022


