- Article
- Related
Copyright: Voith Group
Voith Hydro GmbH & Co. KG, con sede en Heidenheim, es un proveedor integral líder de equipos de tecnología de máquinas para centrales hidroeléctricas.
Para digitalizar componentes para los que no hay datos CAD disponibles, la empresa emplea el escáner HandySCAN 3D y la cámara de fotogrametría del MaxSHOT 3D de Creaform.
El proyecto de ingeniería inversa
El objetivo era reconstruir una pieza de relleno que faltaba de un álabe guía y asignar una pieza de relleno existente al álabe guía correcto. Los álabes guía son componentes del distribuidor. Ellos controlan el volumen de agua y lo dirigen a un rodete de turbina en la dirección del flujo deseado.
Imagen de fotogrametría de un álabe guía con MaxSHOT 3D, copyright: Voith Group
Como primer paso, se realizó una medición de fotogrametría en los dos álabes guía utilizando el sistema de medición de coordenadas ópticas MaxSHOT 3D para aumentar la exactitud del escaneo y poder realizar el proceso de escaneado con flexibilidad. MaxSHOT 3D ofrece una exactitud de medición de más de 0,015 mm/m y es ideal para grandes proyectos y piezas de 2 a 10 m de longitud, lo que permite realizar mediciones muy precisas.
Además, se realizó un escaneo en el que se digitalizó la pieza de relleno existente. El archivo de escaneo debe representar una imagen lo más exacta posible (en el rango de 0,1 mm) del contorno del ala, de modo que sea posible una asignación exacta y la reconstrucción de las piezas de relleno. El escaneado y el procesamiento de los archivos de escaneo se realizan con VxScan. Al eliminar áreas redundantes o capturadas accidentalmente y luego guardarlas como archivos .stl, el software también limpia el modelo.
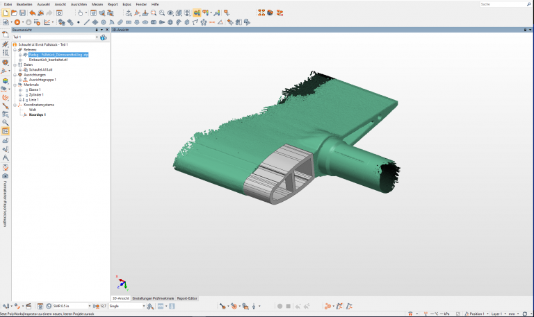
Para obtener un modelo CAD completo, es necesario realizar una reconstrucción de la superficie. Esto se realizó en Polyworks Modeler. los modelos de polígono generados a partir de los archivos de escaneado sirven de base aquí. Durante el procesamiento, se generaron imágenes CAD de la pieza de relleno y su contraparte en el álabe guía.
Los archivos de escaneo de los álabes guía y la pieza de relleno también se utilizaron para el «ajuste de prueba digital». Aquí, los archivos de escaneo se fusionaron en Polyworks Inspector para averiguar a qué el álabe pertenecía el relleno existente. Lo mismo se hizo con la pieza de relleno de nuevo diseño para asegurar que coincidiera con el álabe guía.


Álabe guía con pieza de relleno en VXelements y como CAD en Polyworks, copyright: Voith Group
Escaneo de la pieza de relleno en VXelements y comparación de colores en Polyworks, copyright: Voith Group


Ventajas de los dispositivos de medición portátiles
«En el sector hidroeléctrico, muchas superficies de forma diversas utilizadas resultan difíciles de medir con instrumentos de medición convencionales. Para una mayor rapidez, eficiencia y flexibilidad, y para aprovechar las ventajas de la ingeniería inversa, decidimos utilizar la tecnología de escaneo de Creaform», explica Daniel Roessler, ingeniero de calidad de la división Voith Hydro del Grupo.
En el pasado, la empresa utilizaba distintos dispositivos de medición portátiles, así como brazos de medición 3D. El HandySCAN 3D de Creaform es mucho más flexible y tiene menos limitaciones que un brazo de medición. El rango dimensional de los componentes del sector hidroeléctrico va de 500 mm a 7000 mm. Es importante utilizar un sistema que sea portátil y pueda capturar las áreas deseadas sin tener que reposicionar constantemente los componentes. Además, el sistema anterior sólo podía captar áreas pequeñas. En comparación, el sistema Creaform funciona de manera rápida y eficaz y, por lo tanto, también puede capturar áreas grandes.
El Sr. Roessler continúa: «En nuestro campo, necesitamos dispositivos móviles que se puedan utilizar de forma flexible y que estén listos para usar sin mucho esfuerzo. Gracias al HandySCAN 3D y MaxSHOT 3D, tenemos dos productos que nos permiten reaccionar con rapidez y flexibilidad en las instalaciones del cliente en la central eléctrica, en las de los proveedores y en los talleres».
Retorno de la inversión
Sin duda habría sido posible realizar algunas de las mediciones utilizando un equipo de medición manual, a partir del cual se podría haber asignado la pieza de relleno y se hubiera construido una nueva. Sin embargo, es muy probable que la pieza de relleno recién fabricada hubiera tenido que rectificarse manualmente después, porque un contorno de forma libre no puede ser captada con métodos convencionales. Esto requeriría que los componentes se transportaran desde la central eléctrica a la planta de Voith, lo que implicaría costos y esfuerzos adicionales. Con la ayuda de la tecnología de escaneado, solo hace falta una persona para realizar el escaneo en la propia central eléctrica. Utilizando las imágenes digitales de los componentes, los pasos restantes pueden realizarse digitalmente en un ordenador.
En principio, se puede lograr un ahorro de tiempo y costes del 40% al 50% utilizando ingeniería inversa para componentes con un nivel medio de detalle en comparación con la ingeniería estándar.
Copyright: Voith Group
La ventaja aquí es que después de un escaneo, todos los perfiles y datos de medición quedan en un archivo, y ya no es necesario volver a realizar comprobaciones del componente que requieren mucho tiempo. Además, el riesgo potencial de mediciones manuales defectuosas y de interpretaciones erróneas se reduce a casi cero. La ubicación del componente no es relevante cuando se utiliza el escaneado láser. Con los dispositivos portátiles de Creaform, Voith Hydro es capaz de capturar los detalles en todas partes y en casi cualquier posición.
Un resultado positivo en todos los aspectos
«Las prácticas y los procesos han mejorado, especialmente en términos de lo que es posible hacer. Con HandySCAN 3D y MaxSHOT 3D, Voith Hydro es capaz de reaccionar con flexibilidad y rapidez a tareas o problemas. Los componentes pueden digitalizarse y examinarse o reconstruirse en un ordenador en poco tiempo. La capacidad de respuesta es una característica importante que los sistemas Creaform hacen posible. En la fabricación, en el área de servicio o en los sitios de construcción, a menudo surgen situaciones en las que se requiere una reacción inmediata y unos tiempos de espera largos suelen ir acompañados de unos costos elevados. Con nuestros sistemas Creaform, podemos ofrecer al cliente una solución y un análisis», resume Roessler.
«Creaform cuenta con sofisticados sistemas para digitalizar componentes. Con los productos de Creaform podemos medir y digitalizar con exactitud los componentes de nuestros clientes de forma rápida y rentable para el futuro, especialmente para aquellos fabricados hace más tiempo, cuando la digitalización aún no tenía un papel importante. Además, podemos fabricar los componentes de forma individual de acuerdo con los requisitos».
Acerca de Voith
Voith es un grupo tecnológico activo que opera a nivel mundial. Gracias a su amplia cartera de equipos, productos, servicios y aplicaciones digitales, Voith establece estándares en los mercados de la energía, el gas y el petróleo, el papel, las materias primas y el transporte y la automoción. Fundada en 1867, Voith es actualmente una de las mayores empresas familiares de Europa con más de 19.000 empleados, 4.300 millones de euros en ventas y presencia en más de 60 países de todo el mundo.
La división del Grupo Voith Hydro, con sede en Heidenheim, Alemania, es un proveedor líder de equipos para centrales hidroeléctricas y un socio de confianza. Voith desarrolla soluciones y servicios individuales a largo plazo para centrales hidroeléctricas grandes y pequeñas en todo el mundo. Con su cartera de productos y servicios, la empresa cubre todo el ciclo de vida y todos los componentes de las centrales hidroeléctricas tanto grandes como pequeñas: desde generadores, turbinas, bombas y sistemas de automatización hasta servicios de repuestos, mantenimiento, formación y soluciones digitales para centrales hidroeléctricas inteligentes.
Published 11/25/2025