- Article
- Related
Traditional automobile manufacturing processes can be complicated, including the four major processes of stamping, welding, painting and final assembly. With constant design innovations and iterations automobile industry, mold tolerance levels are becoming more and more stringent for manufacturers. Increases in industry standards are also putting pressure on mold manufacturers to upgrade their workflows and the technologies used to support them—all while accelerating throughput and keeping costs in check.
Hantang is a leading manufacturer of new energy vehicles. The company offers a wide range of services, including R&D, manufacturing, and after-sales service. The product development team was constantly struggling with poor-quality components when assembling car frames. After repeated testing and analyses, it was found that the root cause occurred at the production stage: the sheet metal parts or the stamping die for the sheet metal shaping very likely had a quality problem.
Hantang is a leading manufacturer of new energy vehicles. The company offers a wide range of services, including R&D, manufacturing, and after-sales service. The product development team was constantly struggling with poor-quality components when assembling car frames. After repeated testing and analyses, it was found that the root cause occurred at the production stage: the sheet metal parts or the stamping die for the sheet metal shaping very likely had a quality problem.
People in the industry know that in the mold verification process, the mold’s clamping gap is an important indicator for testing molds. However, the clamping gap is formed when the upper and lower molds are closed; it is usually impossible to capture 3D measurements using traditional measuring equipment. Because the traditional detection method is to paint on the sheet metal and check the colour change after stamping, some anomalies can remain undetected. Another method is to collect data through a coordinate measurement machine (CMM) and then compare it with the original design. However, in addition to being time-consuming and labor-intensive, this process is completely dependent on the experience level of the operators. In addition, it is impossible to quickly obtain accurate and complete data right on the production floor.
The company decided to acquire Creaform’s 3D scanners to assist product development and inspection teams in resolving the quality issues.
The company decided to acquire Creaform’s 3D scanners to assist product development and inspection teams in resolving the quality issues.
Creaform’s portable 3D scanning solutions improved the quality control process
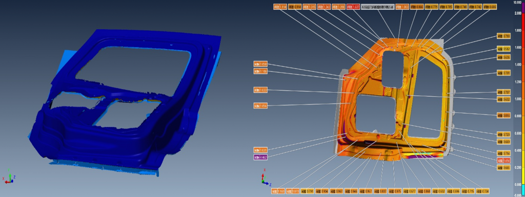
Creaform’s HandySCAN 3D, a portable 3D scanner, quickly solved the problem of measuring the clamping gap, by quickly capturing the 3D data of the entire set of molds. Relying on the device’s unique self-positioning technology, a coordinate system frame can be established through the optical reflection target while the mold is clamped. Then, the upper and lower molds can be scanned separately. Users can then import the scan data into software to compare and analyze both the upper and lower die for any deviations. From the chromatogram, defects can be quickly identified.
The team was very pleased with the results of the 3D scanner. “The HandySCAN 3D’s portability is really great. We can carry it with us to various inspection sites without the need to transport the components to the designated location, which greatly saves on labor and time. In addition, its scanning speed is also very fast; real-time data allows operators to view the scanning process while collecting data, which boosts overall efficiency. We highly recommend this 3D scanner for inspection needs.”
Article written by Creaform
Published 06/07/2022
Published 06/07/2022
Recent Posts
Filters
Reset


