- Article
- Related
Copyright: Voith Group
Voith Hydro社の部品は、世界中の水力発電所に140年以上にわたり装備されています。水力発電設備の一括サービス事業者であるVoith社は、世界屈指のメーカーです。
ハイデンハイムに本社を置くVoith Hydro GmbH & Co. KGは、水力発電所向けの機械技術設備の一括サービス事業者として世界をリードしています。CADデータのない部品をデジタル化するため、Voith社は、CreaformのHandySCAN 3Dスキャナーとフォトグラメトリー・カメラMaxSHOT 3Dを採用しました。
リバース・エンジニアリング・プロジェクト
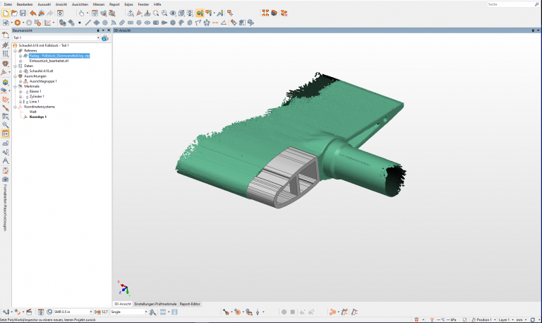
このプロジェクトは、ガイドベーンの欠損箇所を再構築し、現存する構成部を対応するガイドベーンに組み込むことを目的としたものでした。ガイドベーンは分配器の部品であり、水量を制御して、流したい方向のタービン・ランナーに水を送ります。
MaxSHOT 3Dで撮影したフォトグラメトリー画像。Copyright:Voith Group
第一段階として、スキャン精度向上のため、また、柔軟性のあるスキャン・プロセスを実行できるようにするため、MaxSHOT 3D 光学式座標測定システムで、2枚のガイドベーンのフォトグラメトリー測定を行いました。MaxSHOT 3Dは0.015 mm/mを超える精度を実現し、大型プロジェクトや2~10 mの長さの対象物に適しているため、高精度の測定が可能です。
続いて、現存する構成部がスキャンによりデジタル化されました。欠損箇所を正確に再構築して設置できるようにするには、スキャンファイルが(0.1 mmの範囲内で)できる限り正確に羽根の外形を画像化している必要があります。スキャンとスキャンファイルの処理はVXscanで行いました。VXscanソフトウェアは、重複している領域や誤って取り込んでしまった領域を削除し.stlファイルとして保存することで、モデルのクリーンアップも同時に行います。
全体のCADモデルの作成には、表面の再構成を行う必要があります。これは、Polyworks Modelerで行いました。ここでは、スキャンファイルから生成されたポリゴンモデルが基礎となります。処理では、構築した部品とそれ以外の部分のCAD画像が、ガイドベーンを構成するよう生成されました。
また、ガイドベーンと再構築した部品のスキャンファイルは、「デジタルテストフィット」にも活用されました。ここでは、現存する構成部がどの羽根の一部かを割り出すため、スキャンファイルをPolyworks Inspectorで統合しました。新たに設計した構成部でも同様の作業を行い、ガイドベーンにきちんと合うかを確認しました。


VXelementsで表示した構成部を埋め合わせたガイドベーンとPolyworksで表示したガイドベーンのCADモデル。Copyright:Voith Group
VXelementsで表示した構成部のスキャンとPolyworksでのカラー比較。Copyright:Voith Group


ポータブル測定機器の優位性
Voith Hydro事業部門の品質管理技術者であるダニエル・レースラー(Daniel Roessler)氏は次のように述べています。「水力発電部門で用いられている多くの自由曲面は、従来の測定機器で測定するのは困難です。より早く、より効率的かつより柔軟に、なおかつ、リバース・エンジニアリングによる成果も上げようと、弊社はCreaformのスキャン技術を活用することにしました。
これまで、様々なハンディタイプの測定機器や3D測定アームを使用しましたが、CreaformのHandySCAN 3Dは遥かに柔軟性に優れ、測定アームに拘束されません. 水力発電部門の部品の寸法範囲は500~7000 mmに及びます。測定には、何度もポジションを変えたりせずに対象領域を取り込める、ポータブルなシステムが不可欠です。また、既存のシステムでは狭い領域しか取り込めませんでしたが、Creaformのシステムは素早く、効率的に動作するため、大面積の取り込みも可能です」
レースラー氏は次のようにも述べています。「この分野では、柔軟かつ容易に使えるモバイル機器が必要です。我が社が活用するHandySCAN 3DとMaxSHOT 3D、この2つがあれば、顧客である水力発電所の現場でも、仕入先でも、工場でも、迅速かつ柔軟に対応ができます」
設備投資の効果
手動の測定機器でいくつかの測定を行って、そこから欠損箇所を埋め合わせ、新たな部品を構成するのは不可能なことではなかったでしょう。しかし、従来の方法では自由曲面の輪郭を記録できないため、新たに製作された構成部を、その後手作業で合わせなければならないという事態に陥っていたことはほぼ確実でしょう。そのためには、その部品を水力発電所からVoith社の工場に運ばなければならず、新たなコストと手間がかかったでしょう。スキャン技術を活用したおかげで、水力発電所の現場での三次元測定はたった1人で行うことができました。残りの手順は、部品のデジタル画像を使って、PCによるデジタル処理で実行できました。
中程度の詳細度の部品のリバース・エンジニアリングによって、原理上は、一般的なエンジニアリングに比べて40~50%の時間とコストを節約できると考えられます。さらにスキャン後にも、すべての解析結果と測定データが漏れなく1つのファイルにまとめられ、部品で手間のかかる再チェックを行う必要がなくなるという優位性があります。また、手作業による測定ミスや誤った解釈のリスクの可能性もほぼゼロに抑えられます。レーザースキャンなら、部品がどこにあろうと関係ありません。Creaformのポータブル機器を使用すれば、Voith Hydro社は、どこでも、ほぼすべての位置の細部を取り込むことができます。
Copyright: Voith Group
デジタル化による業務改革の実現
レースラー氏は次のように説明しています。「業務の実施とプロセスが、特に、可能な選択肢が増えたという点で向上しました。HandySCAN 3DとMaxSHOT 3Dを活用するようになって、Voith Hydro社は、タスクや問題に柔軟かつ素早く対応できるようになりました。部品のデジタル化や分析、再構築がPCであっという間に行えます。対応の速さは、Creaformのシステムによって獲得できた重要な特徴です。生産でも、サービス分野でも、また、建設現場でも、すぐさま対応しなければならない状況はしばしば起こり、待機時間が長くなれば、多くの場合、コストもかかります。我が社で導入した Creaformシステム のおかげで、顧客にソリューションや分析を素早く提供できるようになりました」
「Creaformは、部品のデジタル化に適した高度なシステムを提供しています。Creaformの製品を活用することで、顧客の部品を正確に測定できるだけでなく、部品のデジタル化も素早く、また、デジタル化がまだ登場していない昔に製造された部品の場合は特に、将来に向けてコスト効率良くデジタル化できます。また、部品を要件に従って個別に製造することもできます」
Voith社について
Voith社は、グローバルに事業を展開するテクノロジー・グループです。設備や製品、サービスやデジタル・アプリケーションの幅広いポートフォリオを有するVoith社は、エネルギー、石油・ガス、製紙、原料、輸送・自動車の各市場の基準となっています。1867年に設立されたVoith社は、現在、19,000人以上の従業員を擁し、売上高43億ユーロ、世界60ヶ国以上に拠点を持つ、ヨーロッパの主要なファミリー企業の1つです。
ドイツのハイデンハイムに本社を置くVoith Hydro 事業部門は、水力発電所向けに設備全般を提供するトップ・サプライヤーであり、信頼できるパートナーでもあります。Voith社は、大小を問わず、世界中の水力発電所に向けて、個別の長期的なソリューションやサービスを開発しています。自社の製品およびサービスのポートフォリオで、大小の水力発電所の全ライフサイクルと全部品(ジェネレーター、タービン、ポンプ、自動化システムからスペア・パーツ・サービス、メンテナンス、トレーニング・サービス、スマート発電用のデジタル・ソリューションまで)が射程に収まります。
Published 11/25/2025