- Article
- Related
不良のない部品を作る工程には困難が伴います。たとえ金型や打ち抜き型、治具をCADモデルに従って製作したとしても、製造欠陥は、製造工程のどの段階でも起こり得ます。何らかの現象が金型に影響を及ぼし、部品に問題や欠陥を引き起こす場合もあります。そうなると、製造された部品は、技術的要件に一致しなくなります。たとえ金型などが公称モデルと一致していようとも、検査基準や顧客の要求を満たす部品を製造するためには、金型の調整や作り直しが必要になります。品質管理(QC)はこれを行いつつ、検査時間と返品部品に関連する生産コストを最小限に抑えなければなりません。
本ブログでは、製造欠陥につながる様々な製造上の課題を解説し、3Dスキャン技術の活用によって、いかにより幅広い特徴や部品を検査できるようになるかを明らかにします。また、QC責任者が検査時間をいかに短縮でき、廃棄に関連する生産コストもいかに低減できるようになるかも示します。目指すのは、もちろん、製造欠陥の検出と高品質の部品の製造(仕様に準拠し、寸法が公差内に収まっていること)です。
本ブログでは、製造欠陥につながる様々な製造上の課題を解説し、3Dスキャン技術の活用によって、いかにより幅広い特徴や部品を検査できるようになるかを明らかにします。また、QC責任者が検査時間をいかに短縮でき、廃棄に関連する生産コストもいかに低減できるようになるかも示します。目指すのは、もちろん、製造欠陥の検出と高品質の部品の製造(仕様に準拠し、寸法が公差内に収まっていること)です。
製造欠陥の主な原因
実際の製造現場の環境は、CADモデルに示される理論とは異なります。部品製造時には、予測し得ないいくつもの現象が作用します。金属融合は複雑な現象であるため、金型から最終部品まで真っすぐ進めるわけでも、同じ工程を繰り返せるわけでもありません。型を打ち抜く際のスプリングバック、複合材料で金型を作る際の引け、2つのエレメントを溶接する際の熱応力なども、金型の精度に影響を及ぼす可能性のある予測し得ない現象例です。制御が困難なこれらの現象があるために、部品を手にするまで最終的な結果の予測が不可能なのです。
まず、金型は、技術的要件を満たす製造部品を作るために開発された理論モデルに従って製作されます。しかし、実際の製造現場では、上記の現象が成形部品やプレス部品の妨げになります。その結果、部品は技術的要件を満たさず、品質管理検査に合格するための調整や修正、変更を余儀なくされます。
欠陥の分類
欠陥は、主に4つのカテゴリーに分類できます。
製造欠陥(要件に適合しない部品)
組み立て欠陥(適切に組み立てられていない部品)
原材料に関係する欠陥(程度の差はあれ、スプリングバックを引き起こす不適切な金属の使用や不十分な表面仕上げなど)
部品やコンポーネントの一般的な摩耗に関係する欠陥(金型が砕けるなど)
それぞれのカテゴリーで複数の原因が考えられます。人的ミスが最もよくある原因であることは間違いありません。
まず、金型は、技術的要件を満たす製造部品を作るために開発された理論モデルに従って製作されます。しかし、実際の製造現場では、上記の現象が成形部品やプレス部品の妨げになります。その結果、部品は技術的要件を満たさず、品質管理検査に合格するための調整や修正、変更を余儀なくされます。
欠陥の分類
欠陥は、主に4つのカテゴリーに分類できます。
製造欠陥(要件に適合しない部品)
組み立て欠陥(適切に組み立てられていない部品)
原材料に関係する欠陥(程度の差はあれ、スプリングバックを引き起こす不適切な金属の使用や不十分な表面仕上げなど)
部品やコンポーネントの一般的な摩耗に関係する欠陥(金型が砕けるなど)
それぞれのカテゴリーで複数の原因が考えられます。人的ミスが最もよくある原因であることは間違いありません。
製品不良を検出する最良の方法
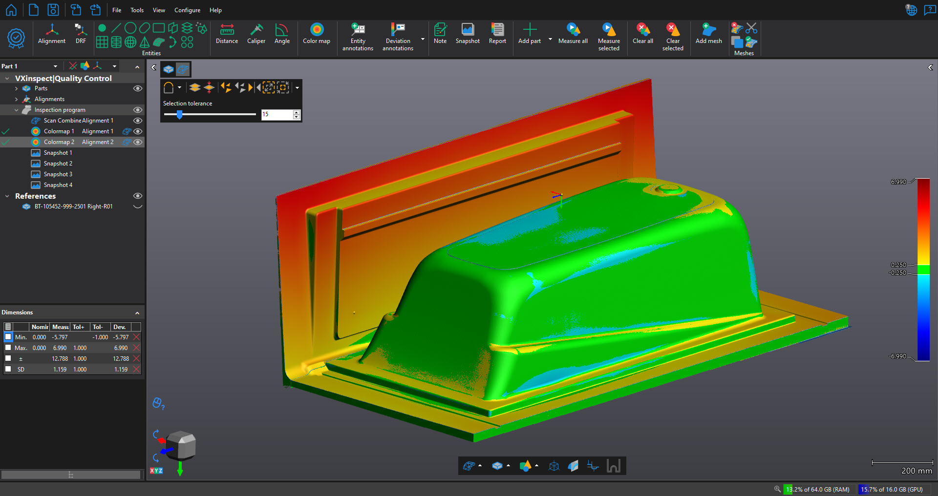
予測し得ない現象によって製造部品が変わってしまった場合、品質管理の反復プロセスが開始されます。最も良い方法は、金型を調整する前に、不良部品を確認することです。具体的には、部品を製作し、品質管理機器と検査ソフトウェアによって部品を測定し、部品とCADモデルとのずれを分析します。したがって、ある部品の寸法が足りない(または大きい)ことに気づいた場合、金型や打ち抜き型、治具の対応する表面を確認して、材料を削るか追加します。つまり、まず製造部品の測定を行い、それから、金型に対して反復作業を行うのです。
この作業を完了したら、新たな部品を製作する製造工程を再開し、部品を再度測定して、ずれが残っていないか確認します。この反復プロセスは、(CADモデルと一致する製造部品が得られるまでというように)求める部品が得られるまで繰り返し行われます。
この作業を完了したら、新たな部品を製作する製造工程を再開し、部品を再度測定して、ずれが残っていないか確認します。この反復プロセスは、(CADモデルと一致する製造部品が得られるまでというように)求める部品が得られるまで繰り返し行われます。
製造工程の歩留まり向上のベストソリューション – 3Dスキャニング
この品質管理の反復プロセスには、次の部品を遅滞なく製造するのに必要なすべての寸法情報を直ちに得られる、高速の測定機器が必要です。なおかつ、それは、製造現場に持ち込んで部品を測定できる、携帯性に優れたものである必要もあります。現場に持ち込めれば、部品を座標測定機(CMM)のある場所へ持っていく必要がなくなり、貴重な時間を節約でき、より多くの検査を行うことができるようになります。また、使いやすく、オペレータが寸法測定の結果を素早く評価でき、必要な公差を満たしていない部品を簡単に識別できるようにするデジタルのGo/No-Go機能を備えている必要もあります。最後に、部品の大きさを問わず、表面処理を行わずとも、あらゆる表面仕上げや形状のものでも測定できる能力を持つ機器であることも重要です。
スピード、携帯性、汎用性に優れた3Dスキャン技術なら、これらの要件をすべて満たし、生産チームや品質チームが部品を検査して欠陥(特に1と2に分類される欠陥)を検出できるようにします。事実、目視検査やノギス等の使用を減らせる3Dスキャナーを活用すれば、測定プロセスへの人的影響を軽減できます。また、部品の摩耗などの測定にも役立つため、ツールや金型の交換時期を把握できるようになります。
スピード、携帯性、汎用性に優れた3Dスキャン技術なら、これらの要件をすべて満たし、生産チームや品質チームが部品を検査して欠陥(特に1と2に分類される欠陥)を検出できるようにします。事実、目視検査やノギス等の使用を減らせる3Dスキャナーを活用すれば、測定プロセスへの人的影響を軽減できます。また、部品の摩耗などの測定にも役立つため、ツールや金型の交換時期を把握できるようになります。
3Dスキャンのメリット:最適化された検査時間でより高品質の部品の製造が可能に
より効果的な検査
品質管理で製造欠陥(製造部品が技術的要件に適合していない場合など)が検出されると、工程管理部での状況把握に時間を要し、製造ラインの休止予定を待ってから現場での追加の確認作業を実施しなくてはならない場合もあります。しかし、3Dスキャンを活用すれば、品質チームは生産現場で多くのデータを迅速に収集して調査を行うことで、即座に根本原因を突き止められるようになります。
より多くの部品や特徴の検査を実施
3Dスキャン技術は、CMMに比べ高速で、より多くのデータを収集できるため、より多くの部品の測定や特徴の検査が行え、さらに精細な詳細情報が得られます。これにより、責任者は、製造工程の最適化に向け、より的確な判断を下せます。また、測定ラボに部品を持ち込む必要なく、生産現場で部品を測定できれば、品質チームは時間を節約でき、その取り戻した時間でさらに多くの検査を行えるようになります。
リバース・エンジニアリングによる反復プロセスの最適化
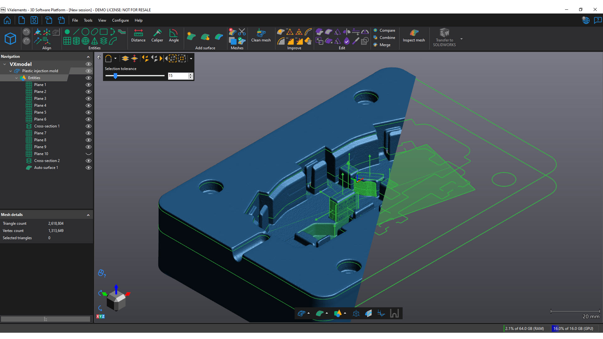
確認済みの金型などで技術的要件に準拠した製造部品が製造できるようになったら、金型や打ち抜き型、治具をリバース・エンジニアリング向けにスキャンできます。そうすれば、金型が摩耗して新しいものが必要になった場合に、次の製造工程向けに公称モデルを利用する必要はありません。検査基準内に収まる部品を製造できるモデルから直接金型を作ればいいのです。こうして、初期の反復プロセスが、今後の生産向けに最適化されていきます。
品質管理で製造欠陥(製造部品が技術的要件に適合していない場合など)が検出されると、工程管理部での状況把握に時間を要し、製造ラインの休止予定を待ってから現場での追加の確認作業を実施しなくてはならない場合もあります。しかし、3Dスキャンを活用すれば、品質チームは生産現場で多くのデータを迅速に収集して調査を行うことで、即座に根本原因を突き止められるようになります。
より多くの部品や特徴の検査を実施
3Dスキャン技術は、CMMに比べ高速で、より多くのデータを収集できるため、より多くの部品の測定や特徴の検査が行え、さらに精細な詳細情報が得られます。これにより、責任者は、製造工程の最適化に向け、より的確な判断を下せます。また、測定ラボに部品を持ち込む必要なく、生産現場で部品を測定できれば、品質チームは時間を節約でき、その取り戻した時間でさらに多くの検査を行えるようになります。
リバース・エンジニアリングによる反復プロセスの最適化
確認済みの金型などで技術的要件に準拠した製造部品が製造できるようになったら、金型や打ち抜き型、治具をリバース・エンジニアリング向けにスキャンできます。そうすれば、金型が摩耗して新しいものが必要になった場合に、次の製造工程向けに公称モデルを利用する必要はありません。検査基準内に収まる部品を製造できるモデルから直接金型を作ればいいのです。こうして、初期の反復プロセスが、今後の生産向けに最適化されていきます。
優れたメーカーであっても、製品不良は避けられない
予測し得ない現象は、製造のあらゆる段階で発生する可能性があります。これらの現象は、思いもよらないスプリングバックや引けを引き起こす恐れがあるため、たとえ金型が公称モデルと一致していようとも、顧客の要求を満たす高品質の部品を製造するためには、金型の調整が必要です。このため、品質チームは、欠陥を検出して迅速に修正するのに役立つ適切な測定機器を備える必要があります。
3Dスキャナーを活用すれば、これらの必要な反復プロセスを容易に行えます。スピード、携帯性、汎用性を備えた3Dスキャナーは、CMMの代替機器として効果的です。そして、代替機器を使用することで、CMMを重要な検査や最終検査用に確保できます。また、3Dスキャナーなら、高品質の部品を製造できる金型のリバース・エンジニアリングも行え、より多くの品質管理も実行でき、どの段階でも起こり得る予想外の問題も迅速に修正できるようになります。
つまり、3Dスキャナーによってより多くの情報が得られ、より多くの部品や特徴の品質検査をより迅速に行えるようになるのです。3Dスキャナーによって、CMM測定に費やしていた時間を省けるようになるだけでなく、検査時間や生産コストも最小限に抑えつつ、高品質の部品を生み出すことができるようになります。
Article written by Creaform
Published 09/05/2023
Published 09/05/2023
Recent Posts
Filters
Reset




